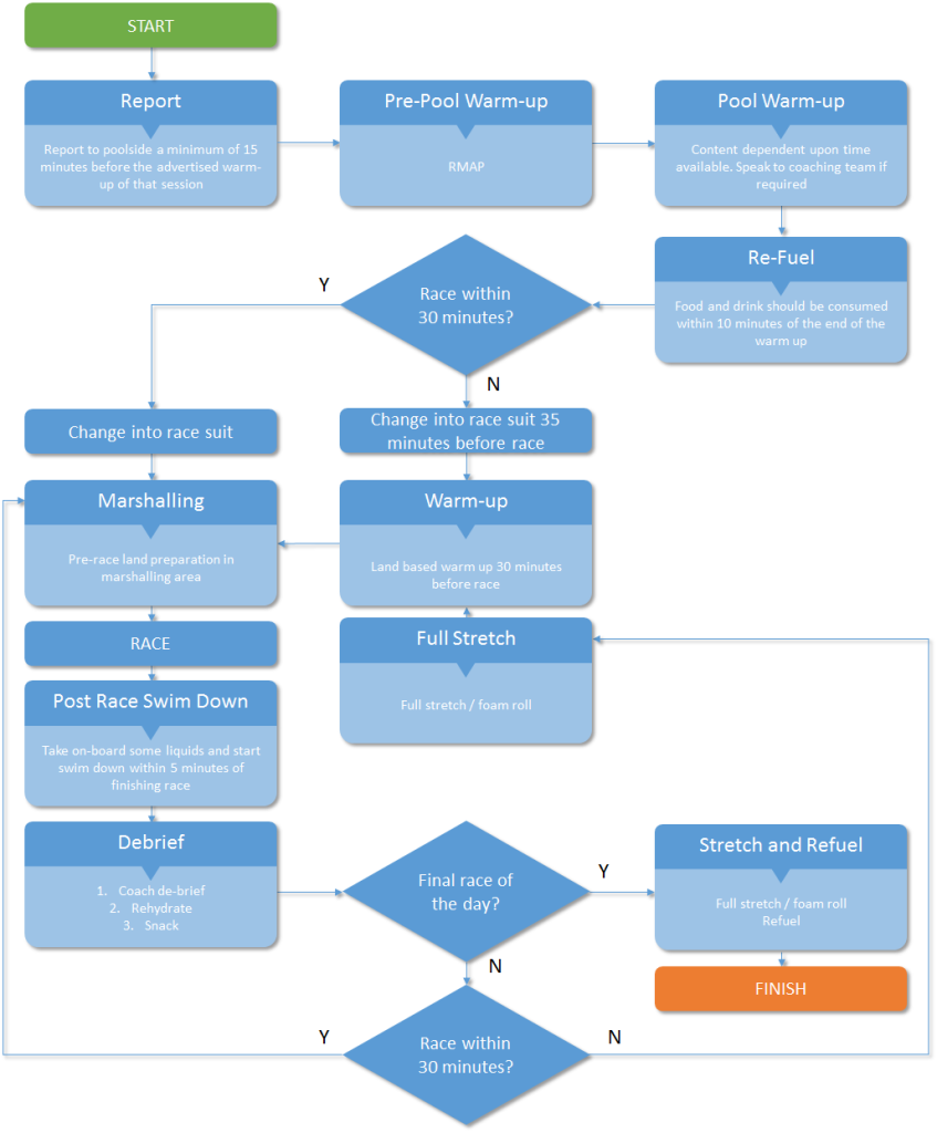
Race Day Protocol

Pre-Pool Warm-up
Pre-pool should consist of four main areas:
- Raise – Targeted at raising the HR and core body temperature
- Mobilise – Mobilises key joints and increases range of movement
- Activate – Targets the activation of key muscle groups
- Prime – To improve effectiveness of muscles
The warm up should take approximately 10-15 minutes, and consist of the following:
- 3-5 minutes of RAISE activity
- Mobilisation exercises aiming for 3 to 5 quality reps
- Activate Exercises – 3 to 5 reps
- Prime Exercises – 3 to 5 reps
Pool Warm Up
Pool warm-ups are individualised, and should be prepared and agreed with your coach in advance of competition.
Without an adequate pool warm-up, it is highly unlikely that race performance will be maximised.
Volume is often defined by the time available, and therefore race warm-ups need to be flexible. In an ideal world warm-ups should be 30 minutes minimum, however with time limitations some areas are more important to cover than others:
In order of priority:
- Loosener (200/300/400m of easy swimming with great skill and distance per stroke)
- Descending swims to increase Heart rate are core body temperate
- Race pace 50’s (or 100’s for 800/1500) with reasonable rest
- Race sprints (15/25m), dive and push starts.
- Some Drills and Skills work, including kick if required.
- Easy Swim
The following example warm-up sets are provided for Age Group, Elite, Club+ and Senior swimmers. Other squads may need to adjust the sets accordingly, but please consult your coach for specific guidance.
Example non event specific 30 minute race warm-up:
- 400 Easy Mixed FC/BK
- 6 x 100 @ 1.30/1.45 D1-3, Hold 4-6
- 4/6 x 50 @ Mid 50 Pace @ 1.15
- 2 x Race Starts timed to 15/25m
- 100 Drill/Kick
- 200 DPS with perfect skills
Example non event specific 20 minute race warm-up:
- 400 Easy Mixed FC/BK
- 4 x 100 @ 1.30/1.45 D1-3, Hold 4
- 4 x 50 @ Mid 50 Pace @ 1.15
- 2 x Race Starts timed to 15/25m
- 200 DPS with perfect skills
Example non event specific 15 minute race warm-up
- 300 Easy Mixed FC/BK
- 4 x 75 @ 1/1.15 D1-3, Hold 4
- 4 x 50 Race Pace @ 1.15
- 2 x 25 Race Starts
- 100 DPS With Perfect Skills
Post Race Swim Down
This protocol is as recommended by England Programmes, and should be complete with consideration for meet restrictions and event timings. It is designed for all swimmers 11+ who in a suitable training programme (AG and above, plus some club swimmers).
Warm Up MUST be start with 5 MINUTES of completion of the race. This includes taking off suits (if necessary), re-hydrating and having something to eat.
Swimmers must ensure they are taking on regular fluids during the swim down process.
Swim Down Set:
- 200m Easy swim with unrestricted breathing (Backstroke recommended)
- 4 x 100 R30 Alt FC to BK at steady pace
- 8 x 50 R20 Use FC/BK/BRST (No Fly), emphasis on consistent, strong leg kick on all strokes.
- 4 x 100 R30 Alt FC to BK at A2 Pace with skill focus
Take Heart rate – if it is below 100 BPM then finish warm-up, otherwise continue
- 4 x 100 R30 Alt FC to BK at A2 with skill Focus
Take Heart rate – if it is below 100 BPM then finish warm-up, otherwise repeat - 4 x 100 R30 Alt FC to BK at A2 with skill Focus
Repeat as necessary until HR <100BPM
If there are time constraints to your warm-up i.e. your next event is straight after, consult with the coach on adjusting your warm-up accordingly.
Once a swimmer has completed their post-race swim down, and if time permits, they should continue with a full body static stretch. This will ensure muscles stay loose and ready to race. Failure to stretch increases the risk of injury.